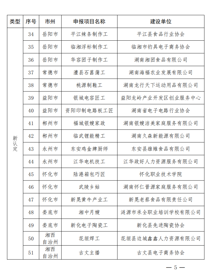
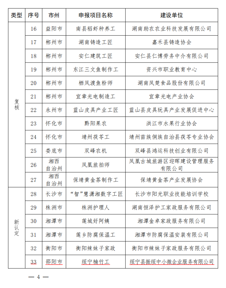
绥宁楠竹工特色劳务品牌牵头建设单位,是绥宁县竹产业协会“副会长单位”



18075915863

欢迎进入绥宁县振绥中小微企业服务有限公司官网!

栏目分类

咨询热线

18075915863

湖南省人力资源和社会保障厅关于认定2025年度省级劳务品牌的通知

 绥宁楠竹工特色劳务品牌成功认定为2025年度省级劳务品牌,现将有关通知文件转发如下:

以上通知为绥宁县楠竹工特色劳务品牌工作小组办公室转发,想了解更多政策信息可到相应部门或线下服务平台(绥宁县绿洲大道55号创业园)进行咨询,联系电话:0739-7601596。
-----------  END  -----------
“绥宁楠竹工”特色劳务品牌基本情况

绥宁县在宋代即称“莳竹”,有着悠久的竹文化、竹产业历史,现隶属于湖南省邵阳市。全县共有楠竹面积80余万亩,60万亩竹林完成了FSC国际森林认证,总立竹数达1.8亿株,年可采伐楠竹4000万株,竹林遍布全县17个乡镇。竹资源数量和质量均处于全国县级前列,现有竹产业企业125家,竹产业综合效益突破60亿元。是全国重点林区县、“中国竹子之乡”,也是湖南省4个竹产业建设示范县之一,被联合国誉为“神奇的绿洲”。

为促进我县楠竹产业高质量发展,以打造创建全省百亿级竹产业示范县为目标,投资200万,建立绥宁县楠竹工特色劳务品牌服务区、培训中心、实训基地、竹匠工作室和产品展示中心,定期开展绥宁县楠竹工特色劳务品牌培训工作。推进“岗位需求+技能培训+技能评价+就业服务”四位一体的项目化培训模式,为劳动者高质量充分就业赋能,助力实现多劳者多得、技高者多得、创新者多得。建立健全稳定的输出渠道,打造“订单培训,定向输出”,使培训就业为一体,每年培训规模8000人次以上,可带动就业20000人次以上。

建设单位基本情况

公司简介:绥宁县振绥中小微企业服务有限公司于2016年1月成立,是“县中小企业公共服务平台”“潇湘科技要素大市场绥宁县工作站”“绥宁县中小微企业(孵化)服务基地”的运营服务机构,位于绥宁县绿洲大道55号创业园,建筑面积1500㎡。内设有服务窗口、产品展示区、服务体验区、办公区、多媒体教室以及路演厅、众创空间等服务场地,为中小企业提供免费入驻(孵化)服务。
经营范围:创业辅导、科技成果转化、技术需求、技术转移、科技金融、政策宣贯、创新创业大赛、品牌建设、电子商务、企业管理、员工素质提升服务;企业项目信息咨询、诊断、市场开拓、企业创业孵化服务;接受企业委托办理工商、税务、银行、注册、商业计划书编写等代办业务;产品展示、路演、企业信用评估服务。
获荣誉:公司是绥宁楠竹工特色劳务品牌牵头建设单位,“湘融湘爱”农民工服务保障社会协作单位,市县级创业孵化基地,是绥宁县竹产业协会“副会长单位”,是湖南省工信厅认定的“湖南省中小微企业核心服务机构”“省级先进窗口平台”,是湖南省科学技术厅认定的“众创空间”“年度优秀工作站”“湖南省技术转移示范机构”,获得知识产权共3项。
服务成效:主要开展楠竹工培训、科技成果转化、技术需求征集、政策宣贯、创新创业大赛、品牌建设、电子商务、员工素质提升培训、企业培育等特色品牌培训工作,每年培训人数约10000人次,为我县经济发展做了大量工作,并得到社会各界的一致好评。

-----------谢关注-----------

扫描关注我们,可以了解更多

上一篇: 关于举办专精特新“小巨人”企业培育政策解读会的通知 下一篇: 湖南省科学技术厅 株洲市人民政府关于举办第十四届中国创新创业大赛北斗应用专业赛的通知
温馨提示: 本网站需输入密码才可访问
密码错误, 请重新输入!